Deployment

According to the current configuration for production, in order to deploy the Control Tower platform, we have to have access to the following resources:

  • A server or cloud platform able to run Docker containers.

  • An external service to store statics, compatible with Amazon S3.

  • A service for sending transactional emails (like Mailgun, Sendgrid…).

  • A HTTP proxy, like nginx.

Optional but recommended:

  • An external PostgreSQL database.

  • An external Redis server.

Note

The PostgreSQL and Redis server can be created using Docker containers, but is recommended to use external services.

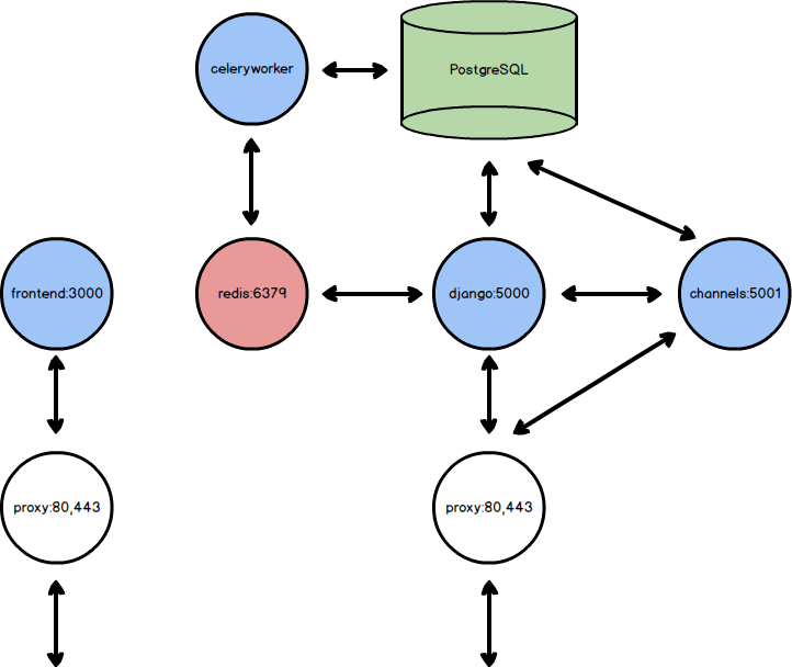
../_images/architecture.png

Docker Repositories

Assuming we have the registry server credentials in the $REGISTRY_PASSWORD and $REGISTRY_USER environment variables, the first thing we have to do is login in the registry server.

echo $REGISTRY_PASSWORD | docker login registry.dekaside.com -u $REGISTRY_USER --password-stdin

Once is this performed, we can pull all the docker images.

Backend services

The Control Tower backend is composed by the following services:

  • Sync HTTP server, using gunicorn over Django, for handle the RESTful API requests.

  • Async HTTP server, using daphne over Django-Channels, for handle WebSockets and realtime notifications.

  • A worker for running background tasks, like sending emails, using Celery.

The system can be configured using several approaches, but in the end, all these services can be executed using the same Docker image, only changing the command to run.

Example

First, we can pull the backend docker image:

docker pull registry.dekaside.com/controltower/controltower-backend:latest

To run the sync HTTP server, assuming all the environment variables are in the .env file:

docker run --rm --env-file .env -p 5000:5000 controltower-backend ./start

To run the async HTTP server, assuming all the environment variables are in the .env file:

docker run --rm --env-file .env -p 5001:5001 controltower-backend ./start-channels

To run the worker, assuming all the environment variables are in the .env file:

docker run --rm --env-file .env controltower-backend ./start-celeryworker

Note

Other service can be executed using the same Docker image, named celerybeat. This service is used as scheduled task launcher, but for Control Tower it isn’t needed.

Frontend services

The Control Tower frontend is composed by the following service:

  • Frontend server (with Nuxt), for rendering the frontend application.

Example

First, we can pull the backend docker image:

docker pull registry.dekaside.com/controltower/controltower-frontend:latest

Then, we can execute the Nuxt server, setting the environment variables in the command:

docker run --rm -e NODE_ENV=production -e NUXT_HOST=0.0.0.0 -p 3000:3000 controltower-frontend ./start